發布時間: 2021-08-30 瀏覽次數: 作者:邁昂科技
直流電子負載最初是用于測試直流電源的專用型產品。直流電子負載顯示電源對各種負載條件的反應,直流電子負載中比較常見的FET開關和非電抗組件的使用避免了共振和不穩定性,DC隨著越來越多的電子設備轉換和存儲能量,直流電子負載越來越受歡迎。它們可用于測試大多數直流電源,其中包括電池,太陽能電池板,LED驅動器,DC-DC轉換器和燃料電池。
當前優先模式是直流電子負載測試模式中最流行的模式。此設置的基本用途是測量電池中存儲的總能量。當電池提供電流時,其電壓下降。根據使用此特性(電壓曲線),我們可以根據的時間預測電池的容量。

做為恒流測試示例,我們使用鋰離子18650電池。以毫安為單位的容量(C)用于計算充電和放電電流。充電時,電流限制為0.5C(在我們的示例中為1250mA),需要在電池電壓達到4.2V之前停止充電。參見表1。
放電使用類似的恒定電流過程。不建議使用較大的電流消耗,因為這會縮短電池壽命。同樣,至關重要的一點是,在電池達到其低壓極限(2.5V)時,必須停止供電,以防止進一步的潛在損壞。圖2中的放電曲線說明了電池的運行的時間。
電池可以最大速率支持放電。但是,如果以該值的一小部分放電,鋰離子電池將產生更高的容量。低溫會影響電壓和容量。
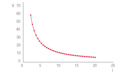
電池的許多其他屬性取決于直流直流電子負載,容量,內部阻抗,長期充電/放電性能,低溫行為和極端惡劣的情況。容量是最比較常見的容量,因為它會延長電池的運行的時間。例如,使用可變電流消耗來模擬設備從睡眠模式進入活動狀態時的測試可以描繪出電池如何承受各種放電速率的情況。如下圖1所示。

鋰離子電池在窄范圍內工作時,使用壽命長。避免高充電電壓(>4.1V)和低放電電壓(<2.6V)會減輕電池的壓力。計算電池容量將放電電流500mA乘以運行的時間4.5h或2250mAh。由于2.6至4.1V的窄工作范圍,因此測得的容量略低于規定的容量。

表2:配置通道1上的負載模塊以拉恒定電流
表2顯示了用于可編程儀器(SCPI)的標準命令,用于配置當前優先級的負載
技巧2.測試電源的瞬態響應
絕大多數電源采用電壓調節電路來提供恒定電壓。可是,在某些情況下,負載可能會超過電路維持恒定電壓的能力,因此,可能會出現瞬態電壓尖峰。
為了更好地量化瞬態響應,請設置負載,以使電源以最大電源一半的電流提供全輸出電壓。隨后突然增加負載以迫使電源提供最大電流,隨后減小負載以將電源恢復到一半容量。
電源從負載的顯著變化中恢復所需的時間稱為其瞬態響應時間。請參見圖2。
如果一旦穩定在沉降范圍內,就認為供應已恢復。比如說,羅德與施瓦茨E36312A規定在15mV的穩定帶內恢復不到50us。這是最大輸出電流的50%到100%的負載變化之后。
采用負載電阻器和開關來測量此響應時間可能會帶來挑戰。功率電阻器(通常是纏繞的組件)具有電感,該電感會與電源的瞬變相互作用。直流電子負載的采用避免了這種額外的相互作用。
是可以將直流電子負載配置為電阻或恒定電流模式,以實現這些測量。在前者中,需要計算產生所需電流(50%或100%)所需的電阻值。后者僅要求將負載設置為所需的電流值。
配置好負載后,下一步將是創建一個波形(步長或脈沖),以生成瞬態的方式為電源供電。KeysightN6700系列具有一系列內置波形,可簡化此操作。只需描述幾個點就可以生成動態負載。當電流值從50%變為100%時,階躍波形會產生一個瞬變,脈沖會產生兩個瞬變,每個邊沿一個。參見圖3。
技巧3:測試電源的限制電流能力
在發生故障的情況下,電源包括限流保護電路。保護電源本身和連接的設備。采用原始設備制造商(OEM)的電源時。重要的是要知道這方面的性能適合于預期的應用程序。
電流限制通常有3種類型
常規限流
是可以在恒定電壓(CV)到恒定電流(CC)之間轉換的電源。
折返限流電源
前兩個在功能上非常相似,只是在恒定電流區域的調節程度不同(請參見圖4),在電源CV/CC能力的情況下,該區域是可調節的。
限流能力測試
該測試從配置為從電源汲取最小電流的直流電子負載開始。監視輸出電壓和電流時,負載電阻會逐步降低。伴隨著電流的增加,輸出電壓保持恒定,直到達到電流極限,然后電壓下降。
此下降稱為交叉區域。伴隨著負載電阻的進一步降低,電源的限流電路現在處于活動狀態。高質量電源將向這個恒定電流區域急劇過渡。
技巧4測試DC-DC轉換器
DC-DC轉換器在其工作范圍內,也可以接受各種輸入電壓,并提供隔離的穩定輸出電壓。它們在電子產品中的使用是司空見慣的。應急車輛也可以利用升壓型DC-DC轉換器為計算機及其外圍設備供電。
許多計算機需要14-19V的DC電源電壓,使用DC-DC轉換器直接從車輛的12V電池為這些設備供電,比使用AC電源逆變器通過其電源為每個設備供電要高效得多。AC-DC電源。
DC-DC轉換器效率高,通常優于96%,并且是恒定功率(CP)器件。在恒定負載下,伴隨著電源電壓下降,它們會通過增加輸入電流來消耗恒定功率。參見圖5。
保護轉換器
考慮到其性質,轉換器需要的電流限制不止一個。轉換器在較低的電源電壓下需要更多的電流,而在較高的電壓下需要更少的電流。設置一個單一的限值來處理低壓下所需的大電流,將無法在較高的電源電壓下保護轉換器。在較高的電壓下,轉換器會在跳閘電流保護之前承受過多的功率。關鍵是選擇具有過功率保護(OPP)或輸出列表功能的電源。
當過流情況持續存在時,第二種保護措施是過流保護(OCP)也可以禁用輸出。在電流極限時,電源保持電流恒定(CC),但允許輸出電壓下降。電壓可能會下降到轉換器的工作電壓以下,使其進入不穩定狀態。過流保護通過切斷電源輸出來防止這種情況。
第三個保障措施是在直流電子負載上設置一個欠壓抑制器。在測試中,直流電子負載通過監視轉換器的輸出電壓來保護轉換器,并且僅在提供標稱電壓時才汲取電流。禁止功能可關閉負載,直到轉換器恢復其正確的輸出電壓為止。
測試電源轉換器
N6700系列模塊化電源系統提供了一個四槽大型機,也可以在一個機箱中容納一個N6790A直流電子負載以及一個電源模塊。可針對于不同電壓進行編程的電源模塊也可以輕松模擬汽車的變化電壓,而可配置為吸收恒定功率的負載可從電源中提取85W功率。85W的負載代表一臺筆記本電腦和連接到轉換器的多個外圍設備。
在每一個電壓下計算出的轉換器效率是轉換器的輸出功率除以輸入功率。前者由供應產生和度量,后者由負載度量。
結果顯示
最開始,當轉換器為85W負載供電時,向其施加18V電壓。通過以500mV的步長降低電壓,并在每一個電平下測量輸入電壓和電流,從而繼續進行測試。這個過程一直持續到輸入電壓達到轉換器的下限為止。在這種情況下為9V。參見圖6。此時,通過欠壓抑制電路將負載從轉換器上移開,一旦重新施加有效的輸入電壓,轉換器就更容易恢復。
圖6:85W轉換器的輸入電壓和電流曲線圖
-
2021-10-11
-
2022-02-22
-
2021-12-27
-
2025-04-25
-
2024-06-07
-
2021-11-11
-
2021-08-16
-
2025-11-13
-
2025-11-12

