接收機模式快速操作步驟
① Scan 掃描測試設置和測試
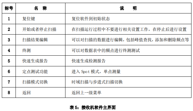
按“Receiver” 進入接收機模式。(開機默認進入接收機模式)。
設置“起始頻率”,“終止頻率”,“掃描模式下單點測量時間”,“終測模式下單點測量時間”以及“裕量”。(設置方法可參考表 4)
按 “Scan” 開始掃描。就可以得到被測曲線。如下圖所示:
② 對掃描結果進行編輯分析
③ Final 終測
選擇“Final” 按鍵,接收機會對表格中的點進行終測,測量 PK,AV,QP 值,測量時間在Final MT 中設置。如果沒有超標點或者手動添加的測試點,Final 終測是無效的。注意:終測時請不要關閉被測設備。
④生成報告
使用鼠標選擇 File----Report----Report Set。可以設值相關的產品信息,如下圖:
選擇“Make Report”,會自動生成 PDF 形式的報告。可以保存到主機或者通過 USB 接口存儲到 U 盤中。也可點擊接收機模式下的主菜單中的快捷鍵“Report”直接生成報告。另外也可以生成 word 版的報告(前提是主機需要安裝 WPS 或者word),點擊 Advanced——Advancedoption 中報告文件格式選擇 Docx,點擊 Save 后,下次開機啟動自動生成 word 版測試報告。
鼠標選擇 Set--- Limit---Add Limit,進入增添標準界面。
Limit Name 填入標準名稱“EN55022”,單位選擇 dBuV,X 軸選擇 log。
點選“QP”。
在 Freq 輸入相應頻率, Amplitude 輸入限值,然后選擇 Add ,也可以 Delete 刪除,或者Reset 全部清空。在上方的表格處會實時顯示繪制的曲線。
Save 即可。
②繪制 AV 曲線
③繪制 PK 曲線
繪制和調用補償曲線
①繪制補償曲線
按“MENU”進入主菜單。
鼠標選擇 Set---Compensate。進入補償編輯界面。
以本公司的人工電源網絡 EM5040B 為例。由于內置 10dB 衰減器,所以實際的測試結果要補償10dB。在 Freq 輸入相應頻率,Factor 輸入補償值 10,然后選擇 Add,即可添加。也可以 Delete刪除或者 Reset 全部清空。Filename 空白處命名補償曲線“LISN-COMP”點擊 Save 或者 SaveTo Default(保存到默認,會自動調用默認曲線)。
②調用補償曲線
調用補償曲線時點擊“Set-Compensation Antenna-Select”,選擇所需的補償曲線。然后點選“Use Compensation”程序將應用當前補償曲線,并在表格上顯示補償的值。點擊 OK 確認。
保存功能
保存類型有四種分別是:
cfg(保存當前掃描配置)方便用戶直接調用之前的掃描配置,不需要重新設置。
bmp(圖片的形式保存數據)。
txt(記事本的形式保存數據)。
隱藏數據表格
圖片對比
掃描模式設置
點擊菜單 Advanced----Scan Control 后,彈出掃描模式對話框。掃描模式有三種模式可供選擇:
連續掃描 :點擊 Scan,執行連續掃描操作,并覆蓋之前掃描的數據,通過 Stop 按鍵停止掃描。
最大值保持掃描:點擊 Scan,會執行連續掃描操作,并保持最大值顯示,通過 Stop 按鍵停止掃描。
掃描頻段設置
所示:
高級選項的設置介紹
點擊 Advanced——Advanced option
FFT Overlap:測試瞬態信號時,應該減小 FFT 重疊時間,增加時間分辨率,抓住超短時間事件。
Spot speed up:測試瞬態信號時,應該關閉。
Mark Peak:標記峰值。
Tooltips:顯示鼠標位置頻率值提示。
Lock Final Test Frequency:頻率值鎖定(在鎖定終測頻率功能介紹中有詳細介紹)。
Report File Format:默認生成報告的格式,有 PDF 和 word。
中英文切換
曲線放大功能
鎖定終測頻率
在菜單欄中點擊 Advanced——Advanced option,將 Lock Final Test Frequency 選項勾上,點擊OK,回到主界面的超標點的頻率那一欄顯示紅色,說明設置成功,然后添加自己需要的測試頻點。(在接收機掃描到 PK 值和 AV 值后,如果客戶需要一直關注的峰值點的頻率對應的 PK,AV,QP 值,可以鎖定頻率點,在下次終測時,可以固定掃描自己需要的頻點。)
頻譜儀模式



